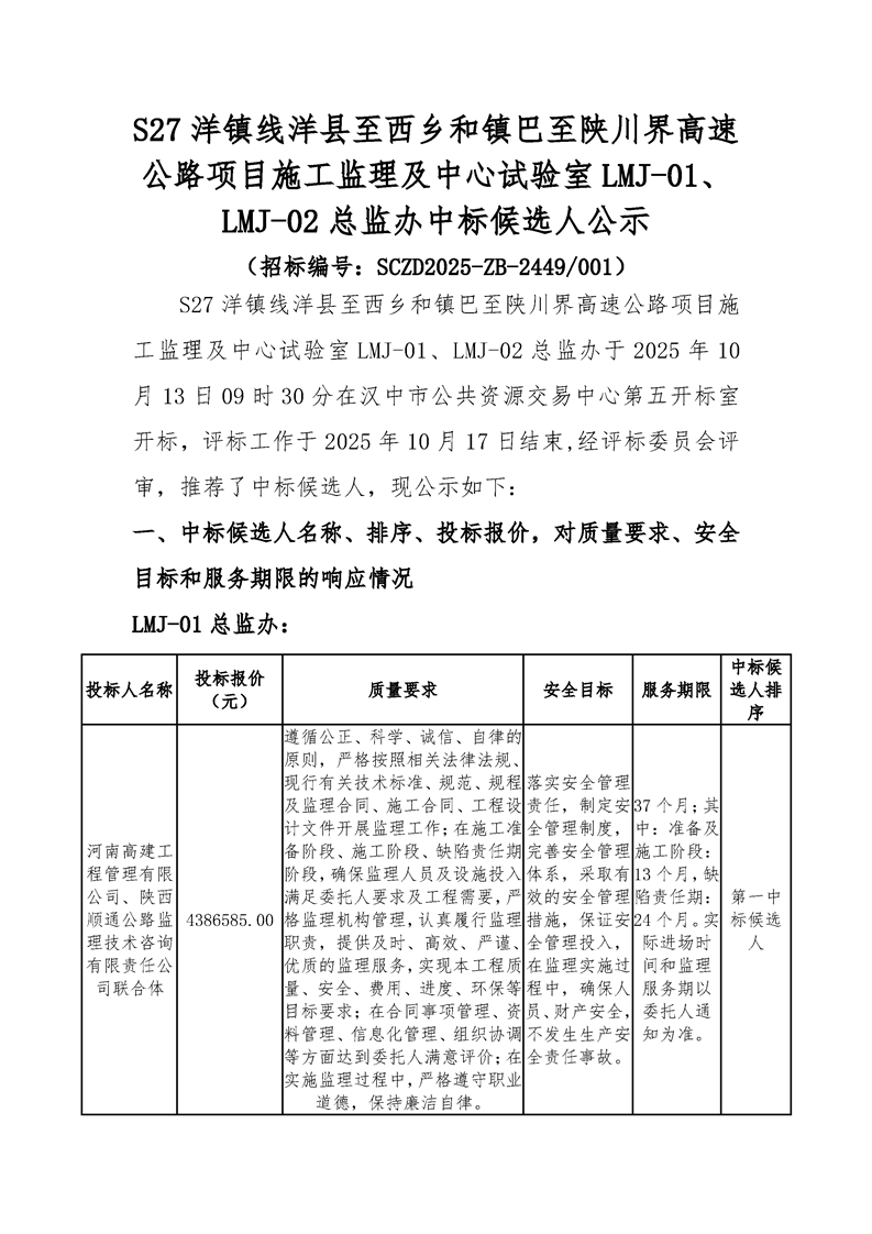
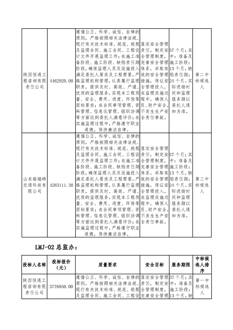
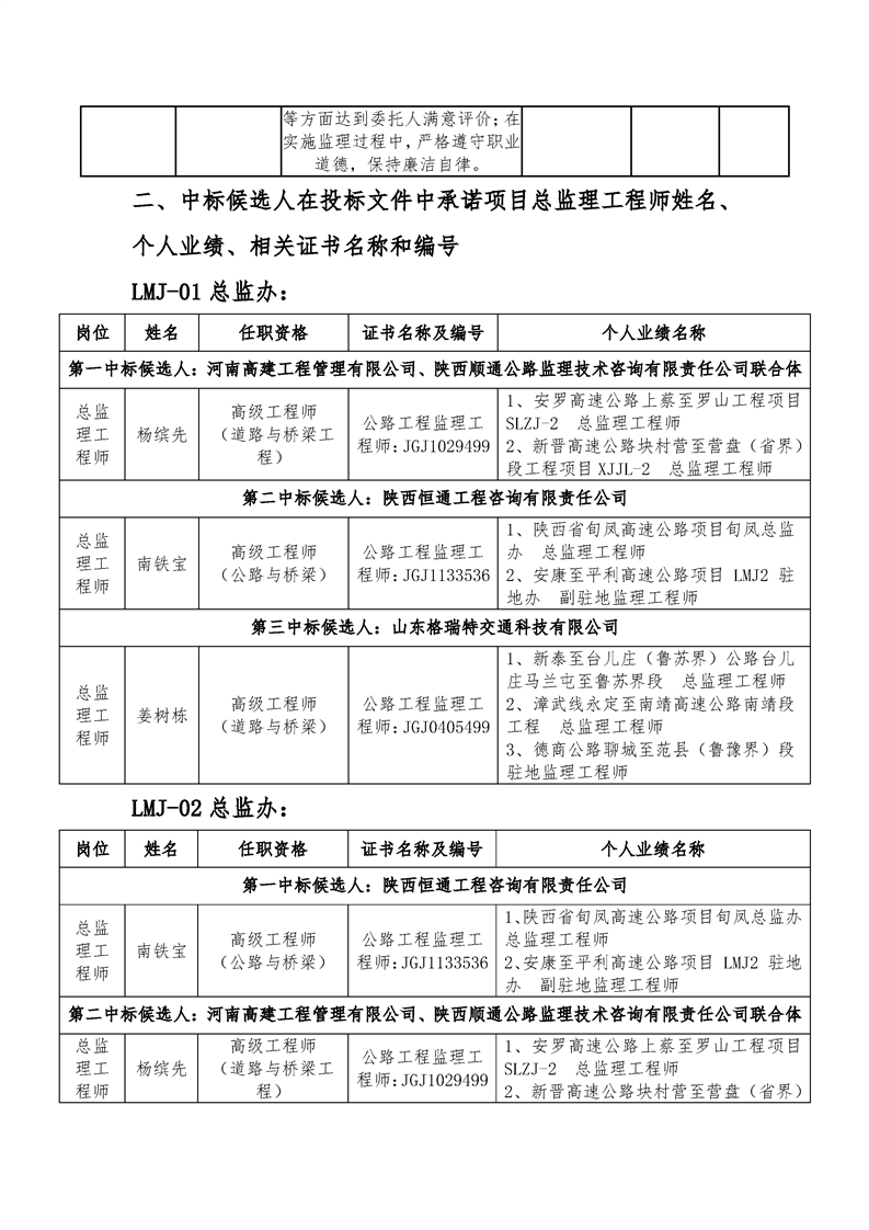
s27洋镇线洋县至西乡和镇巴至陕川界高速公路项目施工监理及中心试验室lmj-01、lmj-02总监办中标候选人公示
| 索 引 号: | 0000000000/2025-006908 | 发布时间: | 2025年10月20日 09:27 |
| 来 源: | 汉中市交通运输局 | 发布机构: | 汉中市交通运输局 |
| 内容概述: | |||







| 索 引 号: | 0000000000/2025-006908 | 发布时间: | 2025年10月20日 09:27 |
| 来 源: | 汉中市交通运输局 | 发布机构: | 汉中市交通运输局 |
| 内容概述: | |||







主办单位:汉中市交通运输局 单位地址:汉中市汉台区南环一路市交通运输局
电话:0916-2214413 网站地图
陕icp备14003207号-2 汉中网安:61230001 网站标识码:6107000035
您访问的链接即将离开
“汉中市交通运输局”网站
是否继续?