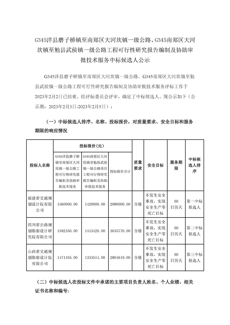
中标公示
| 索 引 号: | 6107000035/2023-000002 | 发布时间: | 2023年02月06日 17:21 |
| 来 源: | 汉中市交通运输局 | 发布机构: | 汉中市交通运输局 |
| 内容概述: | |||



| 索 引 号: | 6107000035/2023-000002 | 发布时间: | 2023年02月06日 17:21 |
| 来 源: | 汉中市交通运输局 | 发布机构: | 汉中市交通运输局 |
| 内容概述: | |||



主办单位:汉中市交通运输局 单位地址:汉中市汉台区南环一路市交通运输局
电话:0916-2214413 网站地图
陕icp备14003207号-2 汉中网安:61230001 网站标识码:6107000035
您访问的链接即将离开
“汉中市交通运输局”网站
是否继续?