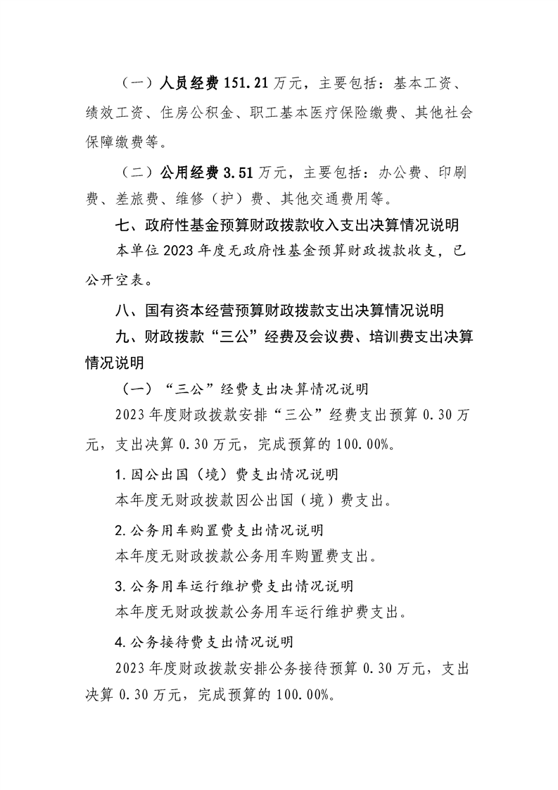
汉中市交通运行监测与应急调度中心2023年部门决算公开说明
| 索 引 号: | 0000000000/2025-004310 | 发布时间: | 2024年09月23日 11:33 |
| 来 源: | 汉中市交通运输局 | 发布机构: | 汉中市交通运输局 |
| 内容概述: | |||




























| 索 引 号: | 0000000000/2025-004310 | 发布时间: | 2024年09月23日 11:33 |
| 来 源: | 汉中市交通运输局 | 发布机构: | 汉中市交通运输局 |
| 内容概述: | |||




























主办单位:汉中市交通运输局 单位地址:汉中市汉台区南环一路市交通运输局
电话:0916-2214413 网站地图
陕icp备14003207号-2 汉中网安:61230001 网站标识码:6107000035
您访问的链接即将离开
“汉中市交通运输局”网站
是否继续?